Homepage
About us
Product center
Information Center
Purchase channels
Contact us
Quality Inspection Report
网站首页
关于我们
产品中心
资讯中心
购买渠道
联系我们
质检报告
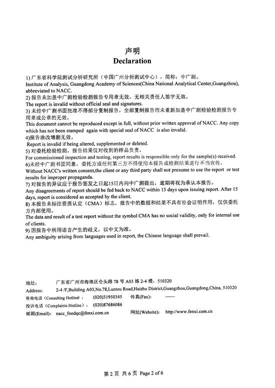
多肉蔬菜犬粮质检报告
2022 08 11
来源:
|
作者:
蓝氏
|
发布时间:
2022-10-21
|
8105
次浏览
|
🔊
点击朗读正文
❚❚
▶
|
分享到:
质检报告
上一篇:
2022 08 26
下一篇:
2022 10 22
2024 03 04
2023 08 17
2023 06 06
2022 11 04
2022 10 14
2022 07 05
2023 01 06
2023 04 01